











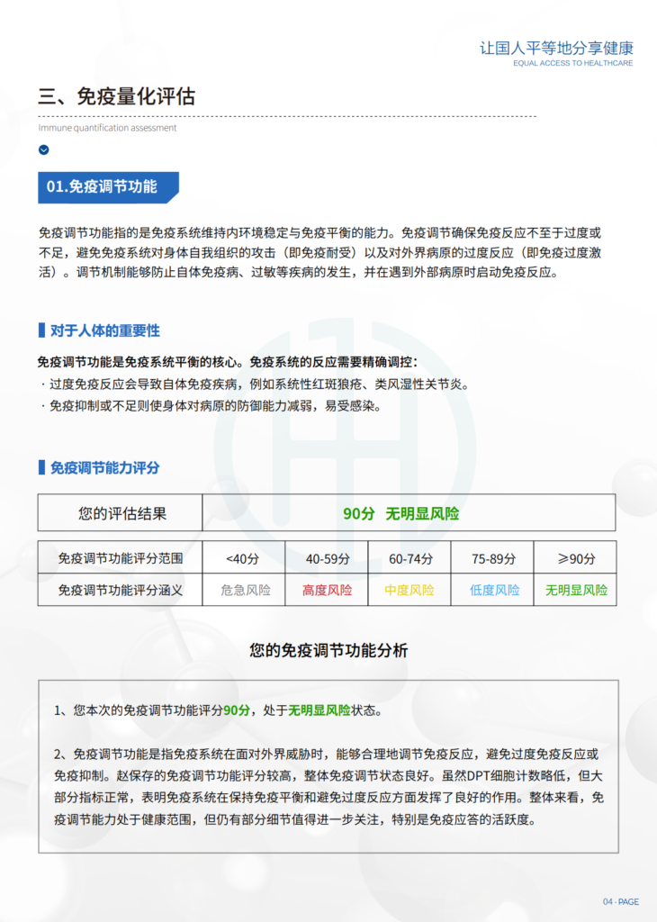
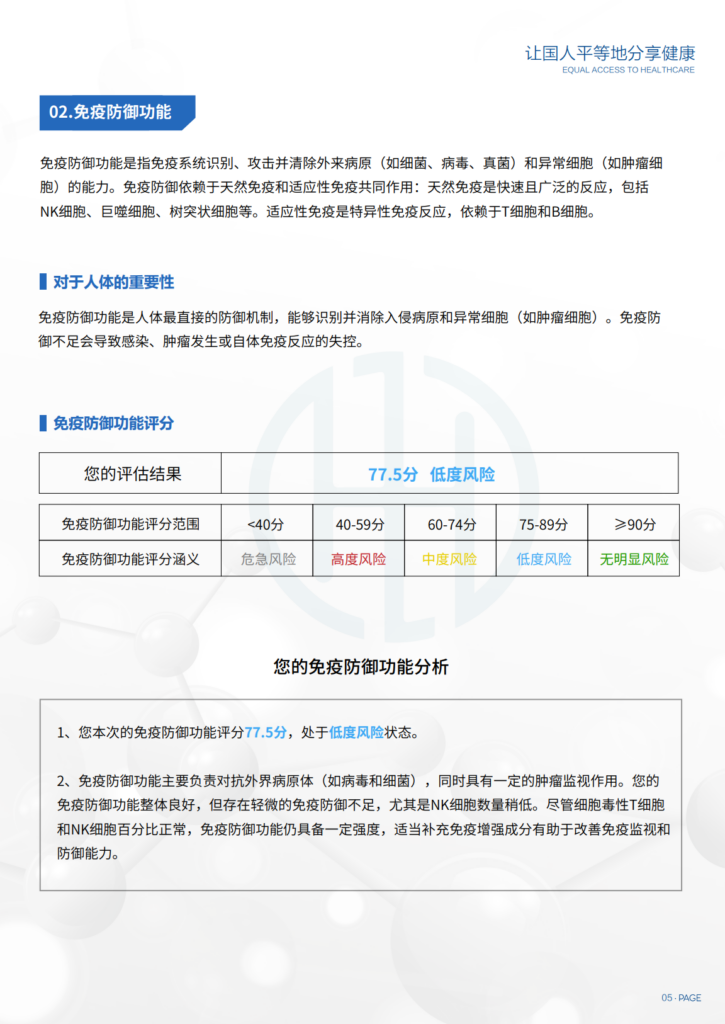
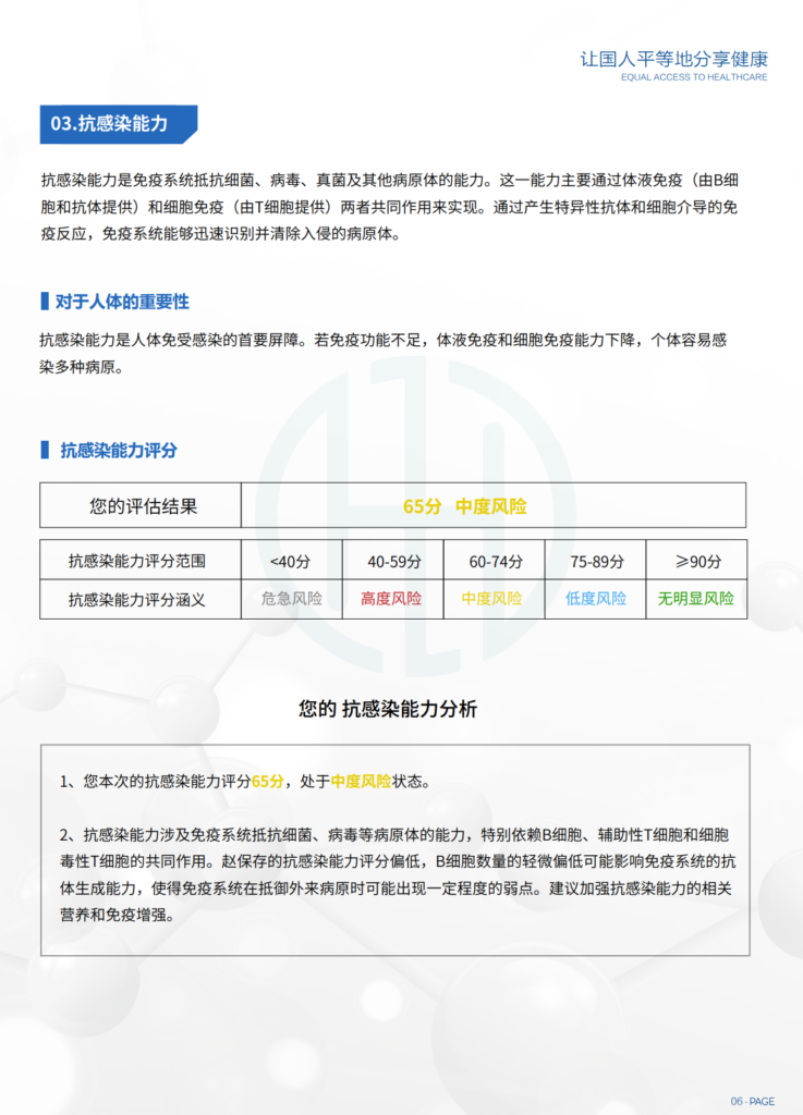
免责声明与合规声明:
1.本页内容用于公众健康科普与信息分享,旨在介绍相关检测技术的科学原理、应用意义与适用场景,供读者在健康管理层面理解与参考。
2.本页不销售任何检测产品或服务,不提供价格、购买链接、预约入口、地址、联系方式、二维码或其他直接导流信息;亦不接受任何形式的付费导流、返利或代购合作。
3.本页内容不构成对任何疾病的诊断、治疗或疗效承诺,也不能替代医师面对面诊疗意见。检测结果受个体差异、样本质量、实验流程、算法模型与生活方式等多因素影响,属于统计学与健康管理意义的参考信息。任何健康决策应结合个人病史、体检/临床检查结果及专业医师建议综合判断。
